Belege erstellen
asello bietet zwei Möglichkeiten, die es externen Anwendungen erlauben, rechtsgeprüfte Belege und Dokumente über asello zu erstellen.
Belegsignatur über asello Cloud
Bei dieser Variante werden die Rechnungsdaten zuerst an die asello Cloud übertragen. Diese erstellt und signiert den Beleg anschließend automatisch und sendet die gültigen Daten (Inklusive Inhalt für den Qr-Code) an die externe Software zurück. Die Belegnummer, Kassennummer und der Qr-Code müssen danach auf den Beleg gedruckt werden.
Vorteile
Einfache Integration über eine Rest-Schnittstelle
Wartung der Kasse (Nullbelege, Export, etc.) direkt aus der asello App (Webinterface) möglich
Nachteile
Beleg-Druck muss selbst implementiert werden
Hardware (Bon-Drucker, Scanner, Kartenterminal, etc.) muss implementiert werden
TSE-Signatur (Deutschland): Eigene Implementierung notwendig, asello Implementierung kann nicht verwendet werden.
Ablauf

Die externe Software sendet die Belegdaten an die asello Cloud. Dies geschieht über die asello Rest-Schnittstelle.
(Österreich/RKSV) Mittels HSM signiert asello die Rechnung, wodurch diese Ihre rechtliche Gültigkeit erhält.
Aus den übertragenen Daten wird auf der asello Cloud automatisch ein Beleg erstellt und in der Datenbank gespeichert. Dieser Schritt kann nicht rückgängig gemacht werden. (Fiskal-Journal)
Nachdem die Rechnung signiert und erstellt wurde, werden die Qr-Code-Daten generiert, welcher die rechtliche Gültigkeit des Beleges bestätigt. Dieser QR-Code und weitere Daten über den Beleg werden anschließend an die externe Software zurück übertragen.
Der QR-Code und die Beleg-Daten müssen anschließend auf den dazu gehörigen Beleg gedruckt und dem Kunden übergeben werden (Belegerteilungspflicht).
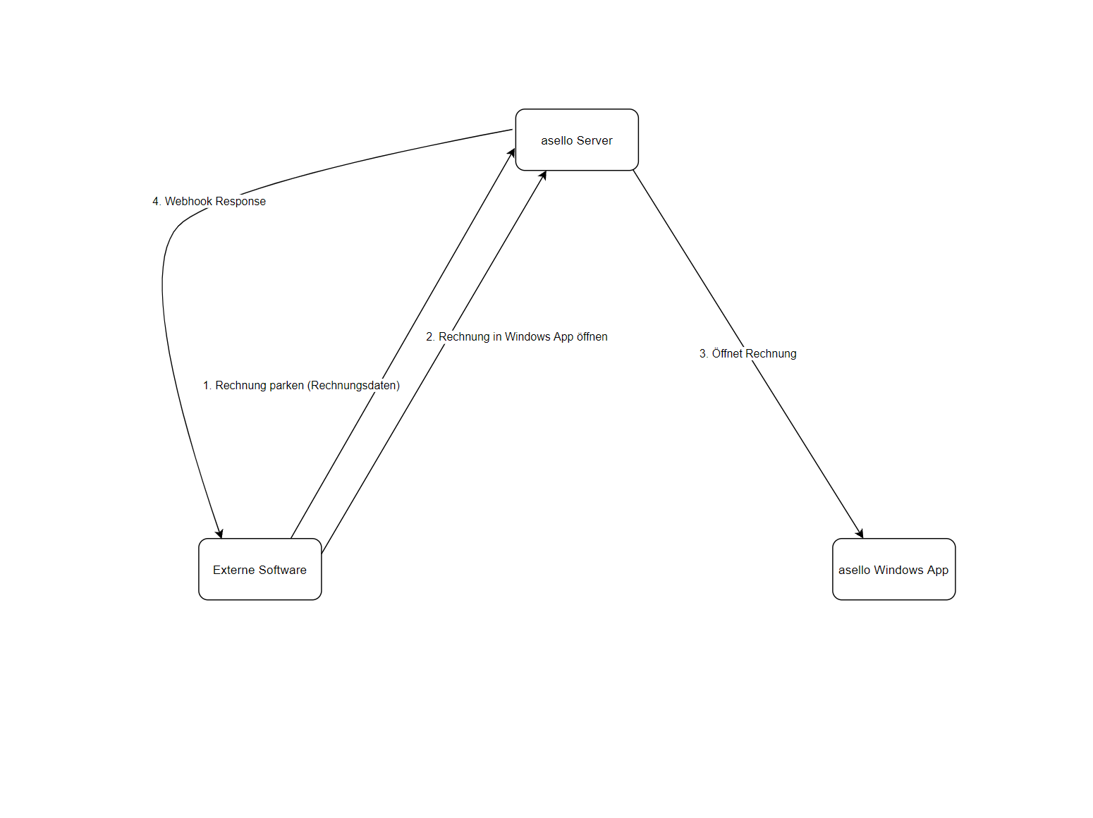
Rechnungsverarbeitung in asello App
Diese Variante ermöglicht der externen Software Rechnungsdaten an die asello Cloud zu senden, diese anschließen in der lokalen asello Windows App zu öffnen und abzuschließen.
Vorteile
Nutzung der bestehenden asello Software (Hardware Implementierung, Ausdruck, Bon-Drucker, Scanner, Kartenterminals, etc.)
TSE-Implementierung (Deutschland)
Weitere Positionen verrechenbar
Nachteile
Komplexere Implementierung
Benutzer muss 2 unterschiedliche Softwaresysteme bedienen
Ablauf

Im ersten Schritt wird von der externen Software ein neuer Beleg im asello Kassensystem "geparkt". Das heißt, dass der Beleg in der Datenbank gespeichert, aber noch nicht final abgeschlossen wird. Dieser Schritt erfolgt über die asello Rest-Schnittstelle.
Über einen weiteren Rest-Aufruf wird der Beleg automatisch in der asello Windows App geöffnet. Die asello Cloud kommuniziert dabei von der API mit der lokal installierten App über eine Websocket-Verbindung und führt dabei das Kommando zum Öffnen des Beleges aus.
Der Beleg öffnet sich in der App und muss vom Bediener weiter verarbeitet werden. Hier kann der Beleg durch "Abbruch" verworfen, oder final abgeschlossen werden.
Nach dem Abbruch oder dem Abschluss des Vorganges wird die externe Software per Webhook benachrichtigt. Im Webhook wird die Id und die Referenznummer, sowie die Aktion mitgegeben. Für dieses Konzept wird der Webhook "receipt.created" verwendet, der immer dann ausgelöst wird, wenn in asello ein Beleg erstellt wurde. Die mitgegebene Id und Referenznummer kann anschließend dazu verwendet werden, um das erstellte Dokument abzurufen. Alternativ zum Webhook kann die API für ein Polling der Zugriffe genutzt werden.
Eine zu häufige Abfrage der asello API (zu häufiges Polling) führt zu einem hohen Ressourcenverbrauch und kann automatisch blockiert werden.